
sie suchen noch den durchbruch?
sind sie pfiffig und können gut verkaufen?
dann sind Sie hier richtig!
erfolgreich werden mit den bereits erfolgreichen!
wir bieten ihnen vielfältige a-ware aus überproduktion vieler großproduzenten und sie kreieren sich ihren erfolg!
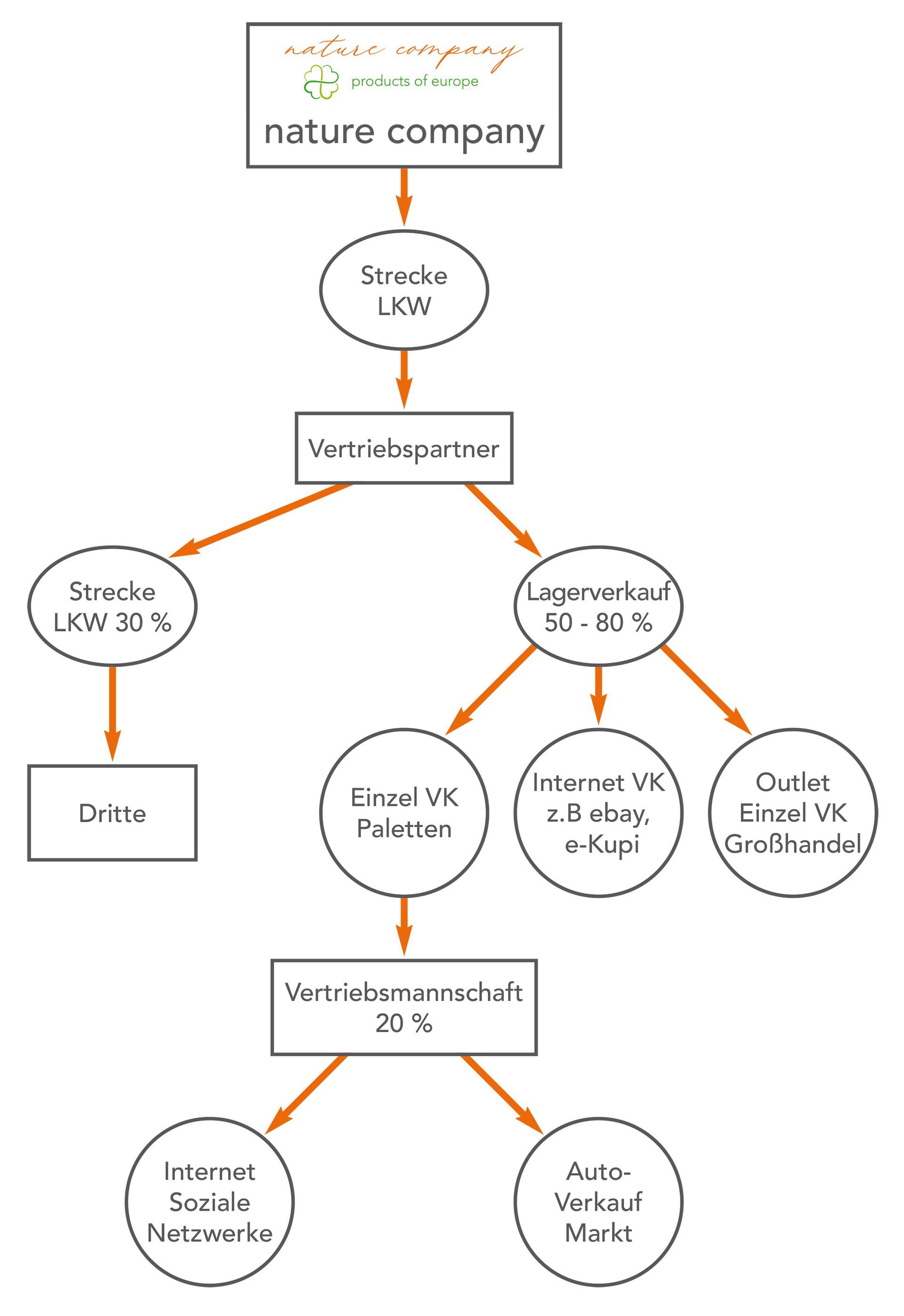
aus der unten stehenden grafik können sie Vertriebswege erkennen, die ihnen geboten werden!
der markt wartet auf sie!



